皖南电机冷却方式和常用代码
在了解皖南电机冷却方式代码之前,我们先介绍几个基本概念:
1)冷却:电机在进行能量转换时,总是有一小部分损耗转变成热量,它必须通过电机外壳和周围介质不断将热量散发出去,这个散发热量的过程,我们就称为冷却。
2)冷却介质:传递热量的气体或液体介质。
3)初级冷却介质:温度低于电机某部件的气体或液体介质,它与电机的该部件相接触,并将其放出的热量带走。
4)次级冷却介质:温度低于初级冷却介质的气体或液体介质,通过电机的外表面或冷却器将初级冷却介质放出的热量带走。
5)最终冷却介质:热量传递到最后的冷却介质。
6)周围冷却介质:电机周围环境的气体或液体介质。
7)远方介质:一种远离电机的介质,通过进、出口管或通道吸入电机热量和排出冷却介质至远方。
8)冷却器:使一种冷却介质的热量传递到另外一种冷却介质,并保持两种冷却介质分开的装置。
1怎样理解皖南电机冷却方式代码?
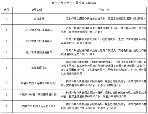
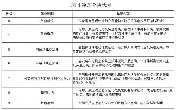
国家标准《旋转电机 冷却方法》(GB/T1993-1993)规定了有关旋转电机冷却的名次术语,代号及相关内容。皖南电机的冷却方式最多用6部分进行表述,但先后顺序,其所用方式和代号含义见表1,常见的中小型皖南电机无次级冷却介质,所以只有前4部分。
第一部分(IC)是“国际”和“冷却方式”的英文,即international和cooling method的第一字母I和C。

若冷却介质是空气(用字母A表示),则其介质代号(A)可以省略。省略若干代号后的标记应优先使用简化标记。



2皖南电机常用冷却方式
用周围空气和水冷却的中小型电机冷却方式举例如下图所示:


举例说明 : IC411 完整标记法为 IC4A1A1
“IC”为冷却方式标志代号;
“4”为冷却介质回路布置代号(机壳表面冷却)
“A’’为冷却介质代号(空气)
第一个“1”为初级冷却介质推动方法代号(自循环)
第二个“1”为次级冷却介质推动方法代号(自循环)
最新产品
同类文章排行
- 皖南电机知识小讲堂汇总
- 电源电压降低引起电动机跳闸原因分析及处理
- 一种电动机再起动方法在石化企业中的应用
- 防爆电机和普通电机的主要区别
- 抽油机电机的节能标准改造探讨
- 高效节能电机在电厂中的应用研究
- 盐化工企业电动机能效提升技术探讨
- 电机型号参数组成、含义、举例大汇总!
- 电机振动异常的十个原因及解决办法
- 皖南电机知识小讲堂4:《电动机振动原因分析和解决办法》
最新资讯文章
您的浏览历史







